Mô tả sản phẩm - Bộ kit điều khiển cửa cuốn tần số 433Mhz mã cố định. - Kết nối trực tiếp...
- Bộ kit điều khiển rèm cửa kết nối trực tiếp với motor ống để điều khiển rèm cửa. - Có...
Mô tả sản phẩm CHÚ Ý: Bộ điều khiển cửa cuốn và điện thoại phải kết nối chung một mạng Wifi...
Giới thiệu sản phẩm Arduino Uno R3 là dòng cơ bản, linh hoạt, thường được sử dụng cho người mới bắt...
Mô tả Module là phiên bản thứ 3 trong dòng các board NodeMCU ESP8266 tích hợp chip ESP8266. Thông số kỹ thuật Hỗ...
Giới thiệu sản phẩm Arduino Pro Micro dùng vi xử lý ATmega32u4, phiên bản Arduino Micro được sản xuất...
Mô tả sản phẩm - Module Arduino NodeMcu Lua ESP8266 ESP-12 như một bo mạch phần cứng nguồn mở, bao gồm một...
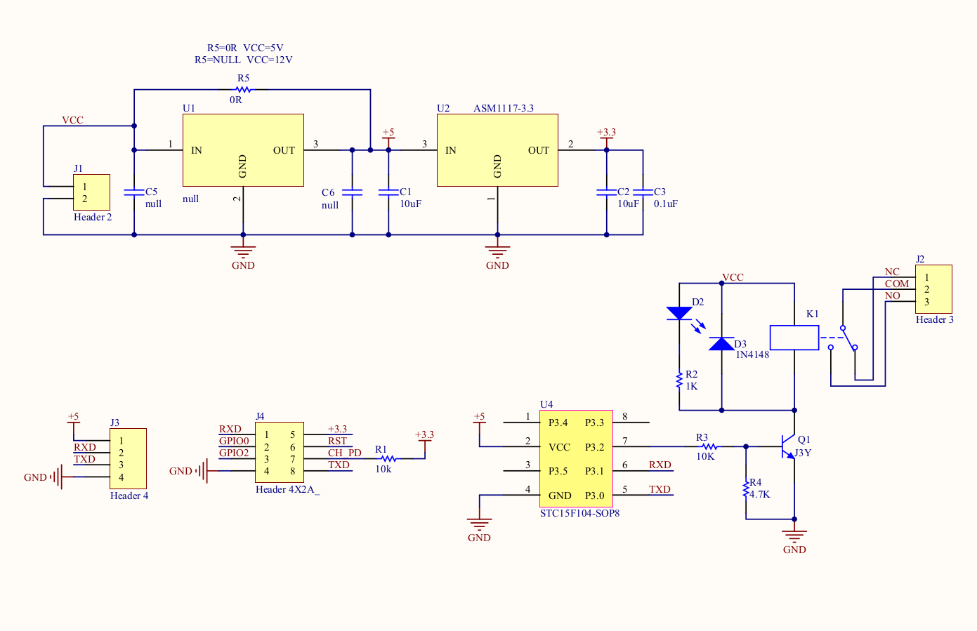
Module WiFi ESP8266 5V Relay là module được phát triển dựa trên Module Wifi ESP8266 ESP-01 và nó điều khiển Relay hoạt động thông qua ứng dụng trên điện thoại di động. Một module tiện lợi, giúp điều khiển các thiết bị trong gia đình một cách đơn giản.
+ Thiết bị di động điều khiển module thông qua Wifi của ESP8266: Khoảng cách kết nối khoảng 400m.
+ Thiết bị di động và Module Wifi cùng kết nối với Router: Khoảng cách kết nối tùy thuộc vào cường độ tín hiệu của router phát ra.
Kết nối App với Module Wifi
LƯU Ý
Module WiFi ESP8266 5V Relay chỉ sử dụng nguồn vào 5V. Nếu hơn sẽ gây nguy hiểm cho IC nguồn 3.3V và module ESP-01.
Tham khảo: Xem tại đây
Tài liệu tham khảo: Download
Code mẫu: Download
Sơ đồ nguyên lý:

Đế Nạp Wifi ESP-WROOM-32 được sử dụng để nạp chương trình, giao tiếp máy tính qua cổng USB, giao tiếp...
Các tính năng chính: Được trang bị camera OV3660 2MP. Hỗ trợ WiFi, Bluetooth truyền thống và BLE Beacon. Được thiết kế với...
Mô tả sản phẩm Mô-đun ESP-WROOM-02 là mô-đun sử dụng chip RF ESP8266EX. ESP8266EX có bộ xử lý RISC 32 bit công...
Mô tả sản phẩm Mô-đun WiFi ESP32-S được thiết kế và phát triển bởi Encore. Bộ xử lý lõi...
Mô tả sản phẩm Module Zigbee E800-DTU (Z2530-485-20) là module không dây dựa trên ZigBee với...
Giao diện: RS232/RS485 Power: 20dBm Khoảng cách: 300 m Tần số: 2.4 ~ 2.4835 ghz (Mặc Định: 2.4 ghz) Kích thước : 82x62x25mm Tính năng: Bộ...
Mô tả sản phẩm Module này dựa trên module WIFI AI-Thinker ESP-01/ESP-01S. Nó được thiết kế cho các...
Thông số kỹ thuật Điện áp: 85 ~ 250VAC Công suất lên tới 2200W Điện áp: AC100-250V, 50/60Hz Điều khiển bằng ứng eWeLink dụng...
Mô tả sản phẩm - Module thu phát RF E32-DTU-1W RS485 RS232 433MHz LoRa SX1278 là module thu phát sóng RF sử dụng...
Cách nối dây: - Dây màu xanh và đỏ: là dây stop - Dây màu trắng và đen: là dây lên -...
Thông số kỹ thuật : 1) Tần số hoạt động: 890-960MHz 2) Tăng công suất:> 30dB 3)...
Hướng dẫn sử dụng: Download
Hướng dẫn sử dụng: Download