Mô tả sản phẩm - Bộ kit điều khiển cửa cuốn tần số 433Mhz mã cố định. - Kết nối trực tiếp...
- Bộ kit điều khiển rèm cửa kết nối trực tiếp với motor ống để điều khiển rèm cửa. - Có...
Mô tả sản phẩm CHÚ Ý: Bộ điều khiển cửa cuốn và điện thoại phải kết nối chung một mạng Wifi...
Giới thiệu sản phẩm Arduino Uno R3 là dòng cơ bản, linh hoạt, thường được sử dụng cho người mới bắt...
Mô tả Module là phiên bản thứ 3 trong dòng các board NodeMCU ESP8266 tích hợp chip ESP8266. Thông số kỹ thuật Hỗ...
Giới thiệu sản phẩm Arduino Pro Micro dùng vi xử lý ATmega32u4, phiên bản Arduino Micro được sản xuất...
Mô tả sản phẩm - Module Arduino NodeMcu Lua ESP8266 ESP-12 như một bo mạch phần cứng nguồn mở, bao gồm một...
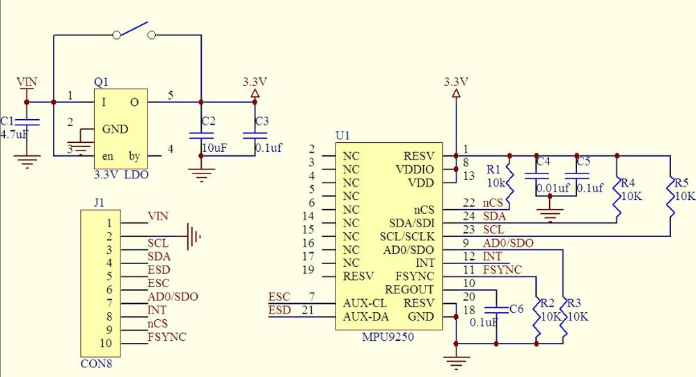
MPU-9250 là một thiết bị 9 trục đoạn chuyển động kết hợp 3-trục con quay hồi chuyển, 3 trục gia tốc, 3-trục của từ, được nâng cấp từ MPU-6515. Các thiết bị MotionTracking MPU-9250, với MotionFusion 9 trục tích hợp, trên chip của nó, và thời gian chạy hiệu chỉnh phần mềm, cho phép các nhà sản xuất để loại bỏ các lựa chọn tốn kém và phức tạp, trình độ, và tích hợp hệ thống cấp độ của thiết bị rời rạc, đảm bảo chuyển động tối ưu hiệu suất cho người tiêu dùng. MPU-9250 cũng được thiết kế để giao tiếp với nhiều cảm biến kỹ thuật số không quán tính, chẳng hạn như cảm biến áp suất, trên cổng I2C phụ trợ của nó.
Ứng dụng trong thiết kế thiết bị cầm tay và chơi game cầm tay, 3D điều khiển từ xa cho DTV được kết nối Internet và hộp giải mã, chuột 3D, cảm biến Wearable cho sức khỏe, tập thể dục và thể thao
Nguồn cung cấp: 3-5V
Giao diện nối tiếp I2C và SPI
Giá trị Gyroscope trong khoảng: ± 250 ± 500, ± 1000, và ± 2.000 ° / giây (DPS)
Gia tốc trong khoảng: ± 2g, 4g ± ± 8g, và ± 16g.

Thao khảo: Xem tại đây
Thư viện và code mẫu: Download
Mô tả sản phẩm Module la bàn điện tử GY-271 chip QMC5883L dùng trong các ứng dụng xác định phương hướng...
Mô tả sản phẩm Bộ mã hóa vòng quay KY-040 là một thiết bị đầu vào cung cấp một chỉ số...
Thông số kỹ thuật Nhiệt độ hoạt động: -40°~80° Công suất tản nhiệt: 3V-5V Điện áp cung cấp: 3V-5V Ứng dụng:...
Mô tả sản phẩm Module cảm biến không gian 3 trục MMA8452 là loại cảm biến gia tốc góc vơi độ chính xác...
Mô tả sản phẩm - Cảm biến PIR HC-SR501 là một cảm biến có thể phát hiện các chuyển động. Khi...
Công tắc thuỷ ngân hay chuyển mạch thuỷ ngân là công tắc điện trong đó đóng và cắt mạch bằng một lượng nhỏ thủy ngân kim loại...
Mô tả sản phẩm - Đây là module cảm biến chuyển động thu nhỏ dùng vi sóng (microwave) tần số 10.525...
Mô tả sản phẩm Đây là một bộ truyền và nhận bằng bộ cảm biến quang điện. Khoảng...
Mô tả sản phẩm Cảm Biến Tốc Độ Động Cơ 10MM (Infrared Speed Sensor) sử dụng cho bất kỳ các mạch...
Mô tả sản phẩm Cảm biến tiệm cận phát hiện kim loại LJ12A3-4-Z/BX thuộc loại NPN. Cảm biến tiệm...
Cách nối dây: - Dây màu xanh và đỏ: là dây stop - Dây màu trắng và đen: là dây lên -...
Thông số kỹ thuật : 1) Tần số hoạt động: 890-960MHz 2) Tăng công suất:> 30dB 3)...
Hướng dẫn sử dụng: Download
Hướng dẫn sử dụng: Download